*** Restricting New Posts to SD Premium Members ONLY *** (09 May 2025)
Just made a new account? Can't post? Click above.
question about chapter 3 (Transistor Drivers and Output solenoids)
- Sako
-
Topic Author
- Offline
- New Member
-
- Posts: 13
- Thank you received: 0
I just finished watching chapter 3 videos ,on youtube, for the second time. I took notes and made sure that I understood the principles on this chapter. I went to my car to apply what I learned the last 6 days, so I thought the rear whiper would be a good choice. it's a ground side switched circuit. so I back probed the control wire to a ground using my test light, nothing happened except the test light lit. so I took i jumper wire instead of the test light, the whiper worked for a few times and then it stopped because the fuse had just popped. can anyone explain to me what happened? why it won't work with a test light? why did it work with a jumper wire? and why did the fuse pop?
Please Log in or Create an account to join the conversation.
- ScannerDanner
-
- Offline
- Administrator
-
- Religion says do, Jesus says done!
- Posts: 961
- Thank you received: 498
Why the test light didn't work is easy to answer. Too much resistance for the circuit you are trying to control. But I need more info.
Second, if you are ever unsure. NEVER use a jumper wire!
Don't be a parts changer!
Please Log in or Create an account to join the conversation.
- Sako
-
Topic Author
- Offline
- New Member
-
- Posts: 13
- Thank you received: 0
ScannerDanner wrote: Post year make and model of the car and what exactly you jumped and what color the wire was. Then I can answer your question better.
Why the test light didn't work is easy to answer. Too much resistance for the circuit you are trying to control. But I need more info.
Second, if you are ever unsure. NEVER use a jumper wire!
honda civic, 1998, 1.5 engine (I live in Norway so cars with small engines are normal here)
there are 4 wires, black, green and black, dark green and light green. black wire is ground, green and black is 12V (hot all the time) dark green wire is the signal wire. I used a T-pin in the signal wire and touched the T-pin with a test light trying to make the whiper work (used the chassis to ground the test light). and when the test light didn't work i took it away and decided to use a jumper wire instead. that's when the fuse popped

Please Log in or Create an account to join the conversation.
- ScannerDanner
-
- Offline
- Administrator
-
- Religion says do, Jesus says done!
- Posts: 961
- Thank you received: 498
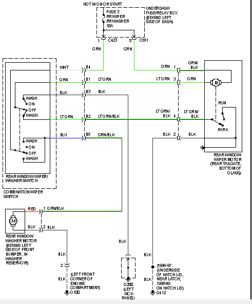
This is the rear wiper circuit on a diagram I have. It may not be the same as in your market. Can you take a look at it and let me know.
Don't be a parts changer!
Please Log in or Create an account to join the conversation.
- Sako
-
Topic Author
- Offline
- New Member
-
- Posts: 13
- Thank you received: 0
Please Log in or Create an account to join the conversation.
- ScannerDanner
-
- Offline
- Administrator
-
- Religion says do, Jesus says done!
- Posts: 961
- Thank you received: 498
Pin 3 LTGRN harness side GRN motor side (this is your "control" wire, not "signal" wire, "signal wires" are inputs,)
Pin 4 LT GRN/BLK both side of connector (park circuit of motor, this is a mechanical switch controlled by the motor itself)
Pin 2 BLK both sides of connector (constant ground)
The first thing is a test light is never going to have enough current flow capability to energize a DC electric motor.
Second, can you tell me on what wire on this diagram you used a jumper wire? Was the jumper wire connected to power or ground?
What position was the wiper switch in when you jumped the circuit?
Don't be a parts changer!
Please Log in or Create an account to join the conversation.
- Sako
-
Topic Author
- Offline
- New Member
-
- Posts: 13
- Thank you received: 0
Please Log in or Create an account to join the conversation.
- ScannerDanner
-
- Offline
- Administrator
-
- Religion says do, Jesus says done!
- Posts: 961
- Thank you received: 498
Sako wrote: according to this diagram it must be the pin 3. (light green wire). position of the switch was off.
Jumping pin 3 to ground with a jumper wire would absolutely NOT blow the fuse, regardless of switch position. You had to have mistakenly jumped the wrong wire. This is the dangers of using a jumper wire.
1. You must be 100% confident in what you are doing and what polarity the circuit is.
2. You must have a wiring diagram to be 100%. You mentioned not having a diagram?
I hope you know, I am not picking on you. I wish you could hear my tone in this text. As your "instructor", I am expressing my concern with your approach to doing this type of testing. If you are not careful, you absolutely will fry a driver on a computer controlled circuit and I don't want you to do that! If there is ever any doubt, leave the jumper wire in your tool box.
So how did this fuse blow? What happened? Did you accidentally touch another pin in that connector? Do we maybe have the wrong diagram?
BTW You doing a good job in spite of this. What you are doing is what it takes to really learn this stuff. I'm just grateful you didn't cook anything

Don't be a parts changer!
Please Log in or Create an account to join the conversation.
- Sako
-
Topic Author
- Offline
- New Member
-
- Posts: 13
- Thank you received: 0
I will try to test the circuit again and see how it goes this time, if the fuse blows then there is a problem and I have to figure it out, if not then I might have touched the wrong pin accidentley.
thank you for spending time to answer my questions and thank you for the stuff you are teaching
Please Log in or Create an account to join the conversation.
- ScannerDanner
-
- Offline
- Administrator
-
- Religion says do, Jesus says done!
- Posts: 961
- Thank you received: 498
Sako wrote: no problem Paul, you can pick on me xD i'm here to learn and if picking on me is going to make me learn I have no problem with it. My car is old and i'm using it to learn the stuff you are teaching ( I can't apply your methods at work on customers cars unless I practice them first on an old vehicle like the one I have now), so frying the driver is not a big deal.
I will try to test the circuit again and see how it goes this time, if the fuse blows then there is a problem and I have to figure it out, if not then I might have touched the wrong pin accidentley.
thank you for spending time to answer my questions and thank you for the stuff you are teaching
Thanks Sako! You doing a good job man. Keep me posted on the result and possible cause of the fuse blowing the last time.
Don't be a parts changer!
Please Log in or Create an account to join the conversation.
- Andy.MacFadyen
-
- Offline
- Moderator
-
- Posts: 3353
- Thank you received: 1036

" We're trying to plug a hole in the universe, what are you doing ?. "
(Walter Bishop Fringe TV show)
Please Log in or Create an account to join the conversation.
- ScannerDanner
-
- Offline
- Administrator
-
- Religion says do, Jesus says done!
- Posts: 961
- Thank you received: 498
Andy.MacFadyen wrote: I am pretty sure every single one of us here will have burn't something out at some time ..... my most expensive one was a fuel pump.
:pinch:
haha yep. My most expensive was a $700 Nissan engine computer. Jumped the wrong side of the fuel pump relay in the power distribution box

Don't be a parts changer!
Please Log in or Create an account to join the conversation.
- Sako
-
Topic Author
- Offline
- New Member
-
- Posts: 13
- Thank you received: 0
now I can move to the next chapter

Please Log in or Create an account to join the conversation.
- ScannerDanner
-
- Offline
- Administrator
-
- Religion says do, Jesus says done!
- Posts: 961
- Thank you received: 498
Sako wrote: well, here is what happened. yesterday I put the T-pin in the right pin (the light green one) and the whiper moved for a few times and then the T-pin fell of, I took it and put it in the wrong pin (the green one beside the light green pin) and this is what blew the fuse. I have just tried both pins and the wrong one blew my fuse again (did it just to make sure that this is what happened yesterday)
now I can move to the next chapter
Nice job man! Remember, for future reference. Do NOT jump a circuit with a jumper wire unless you are 100% positive you've identified the correct wire and polarity. And even when you are 100%, check yourself again using a wiring diagram.
Be sure to watch the related videos listed in chapter 3 too okay? Use the playlist here on my website. Have you seen it?
Don't be a parts changer!
Please Log in or Create an account to join the conversation.
- Sako
-
Topic Author
- Offline
- New Member
-
- Posts: 13
- Thank you received: 0
ScannerDanner wrote:
Sako wrote: well, here is what happened. yesterday I put the T-pin in the right pin (the light green one) and the whiper moved for a few times and then the T-pin fell of, I took it and put it in the wrong pin (the green one beside the light green pin) and this is what blew the fuse. I have just tried both pins and the wrong one blew my fuse again (did it just to make sure that this is what happened yesterday)
now I can move to the next chapter
Nice job man! Remember, for future reference. Do NOT jump a circuit with a jumper wire unless you are 100% positive you've identified the correct wire and polarity. And even when you are 100%, check yourself again using a wiring diagram.
Be sure to watch the related videos listed in chapter 3 too okay? Use the playlist here on my website. Have you seen it?
trust me i've seen all the videos related to chapter 3, but watching videos is never the same as practicing what you learn.
i've learned now, so next time i'll double check the wire before I jump it xD
Please Log in or Create an account to join the conversation.