Help us help you. By posting the year, make, model and engine near the beginning of your help request, followed by the symptoms (no start, high idle, misfire etc.) Along with any prevalent Diagnostic Trouble Codes, aka DTCs, other forum members will be able to help you get to a solution more quickly and easily!
2012 SsangYong Korando C (diesel) draining battery, starting issues and stall
- guafa
-
Topic Author
- Offline
- Platinum Member
-
Less
More
- Posts: 477
- Thank you received: 80
3 years 11 months ago #54023
by guafa
2012 SsangYong Korando C (diesel) draining battery, starting issues and stall was created by guafa
Hello guys, Thanks in advance for your comments.
This SUV came to my shop three days ago and battery has discharged twice. I have issues to interpret wiring diagram.
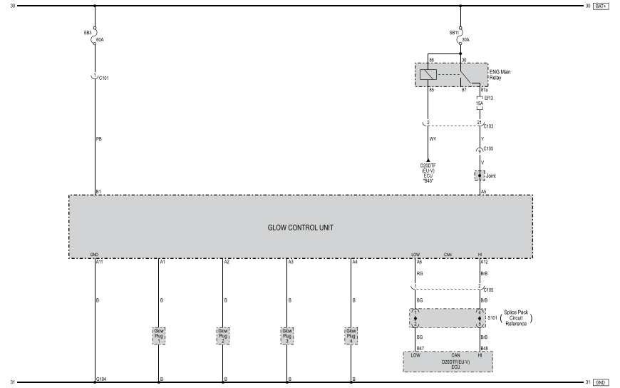
It has a glow plug controller unit (CGU) which is able to comunicate with ECU through CAN protocol. According to description and operation in service manual, they both share information (vehicle speed, coolant temp and engine RPM (see CGU system operation file) to set glow plug voltage and time in three different stages (preheating, cranking and postheating). CGU "knows" when to preheat glow plugs by an ignition signal (see CGU steps file) with a huge amount or current (20 amps) for 2 seconds and then about 10 amps average (PWM) for about 30 seconds.
The fact that is blowing my mind is ignition signal is staying alive all the time and i have evidenced preheating process is happening ramdomly (sometimes is not preheating and heating while cranking and sometimes is preheating with ignition switch off). wiring diagram is telling me ignition signal is "hot all time" (pin 30 and 87a on engine main relay)(contrary to CGU steps which says ignition signal is not alive all time)
There is a connection i don´t understand (please see CGU wiring diagram file, ECU pins B1, B3 and B5) which can be clue in order to know whether ignition signal is "alive all time"
I am guessing the battery is draining that bad because CGU unit is activating ramdomly even with ignition switch off. Any comment would be apreciated.
This SUV came to my shop three days ago and battery has discharged twice. I have issues to interpret wiring diagram.
It has a glow plug controller unit (CGU) which is able to comunicate with ECU through CAN protocol. According to description and operation in service manual, they both share information (vehicle speed, coolant temp and engine RPM (see CGU system operation file) to set glow plug voltage and time in three different stages (preheating, cranking and postheating). CGU "knows" when to preheat glow plugs by an ignition signal (see CGU steps file) with a huge amount or current (20 amps) for 2 seconds and then about 10 amps average (PWM) for about 30 seconds.
The fact that is blowing my mind is ignition signal is staying alive all the time and i have evidenced preheating process is happening ramdomly (sometimes is not preheating and heating while cranking and sometimes is preheating with ignition switch off). wiring diagram is telling me ignition signal is "hot all time" (pin 30 and 87a on engine main relay)(contrary to CGU steps which says ignition signal is not alive all time)
There is a connection i don´t understand (please see CGU wiring diagram file, ECU pins B1, B3 and B5) which can be clue in order to know whether ignition signal is "alive all time"
I am guessing the battery is draining that bad because CGU unit is activating ramdomly even with ignition switch off. Any comment would be apreciated.
Please Log in or Create an account to join the conversation.
- guafa
-
Topic Author
- Offline
- Platinum Member
-
Less
More
- Posts: 477
- Thank you received: 80
3 years 11 months ago #54033
by guafa
Replied by guafa on topic 2012 SsangYong Korando C (diesel) draining battery, starting issues and stall
My mistake,
I forgot to post the picture which i´m struggling with (ECU pins B1,B3 and B5)
I forgot to post the picture which i´m struggling with (ECU pins B1,B3 and B5)
Please Log in or Create an account to join the conversation.
- guafa
-
Topic Author
- Offline
- Platinum Member
-
Less
More
- Posts: 477
- Thank you received: 80
3 years 11 months ago #54044
by guafa
Replied by guafa on topic 2012 SsangYong Korando C (diesel) draining battery, starting issues and stall
Hey guys,
A little update. I just took ECU cover off to realize that there is a jumper between pins B1,B3 and B5. So fuse Ef13 (which feeds CGU ingnition signal and other sensor), is always alive (battery voltage) no matter relay is energized (please see ECU wiring diagram).
The second fact is there is no point of having a engine main relay if you have a jumper on pins B1,B3 and B5. I mean fuse Ef13 is hot through relay contacts when relay coil is OFF and also is hot through ECU jumper (pins B1, B3 and B5) when relay coil is ON.
This is so confusing!!
A little update. I just took ECU cover off to realize that there is a jumper between pins B1,B3 and B5. So fuse Ef13 (which feeds CGU ingnition signal and other sensor), is always alive (battery voltage) no matter relay is energized (please see ECU wiring diagram).
The second fact is there is no point of having a engine main relay if you have a jumper on pins B1,B3 and B5. I mean fuse Ef13 is hot through relay contacts when relay coil is OFF and also is hot through ECU jumper (pins B1, B3 and B5) when relay coil is ON.
This is so confusing!!
Please Log in or Create an account to join the conversation.
- Matt T
-
- Offline
- Platinum Member
-
Less
More
- Posts: 751
- Thank you received: 276
3 years 11 months ago #54052
by Matt T
Replied by Matt T on topic 2012 SsangYong Korando C (diesel) draining battery, starting issues and stall
Agree it makes no sense whatsoever as drawn. I'm wondering if the vehicle is maybe supposed to have a non standard main relay which isn't N.C. on 87A. Someone could've installed the problem playing swaptronics........
Please Log in or Create an account to join the conversation.
- guafa
-
Topic Author
- Offline
- Platinum Member
-
Less
More
- Posts: 477
- Thank you received: 80
3 years 11 months ago - 3 years 11 months ago #54054
by guafa
Replied by guafa on topic 2012 SsangYong Korando C (diesel) draining battery, starting issues and stall
Thanks Matt for your comment,
Do you mean like "5 pin normally open relay between pins 30 and 87a" or a 4 pin relay (with no 87a pin)?
I confirm you that with a 4 pin relay, GCU ignition signal disapears when ignition switch is OFF.
Do you mean like "5 pin normally open relay between pins 30 and 87a" or a 4 pin relay (with no 87a pin)?
I confirm you that with a 4 pin relay, GCU ignition signal disapears when ignition switch is OFF.
Last edit: 3 years 11 months ago by guafa.
Please Log in or Create an account to join the conversation.
- Matt T
-
- Offline
- Platinum Member
-
Less
More
- Posts: 751
- Thank you received: 276
3 years 11 months ago #54057
by Matt T
I meant a 5 pin with 87A N.O. I've done a little digging and found a wiring diagram which seems to confirm it. Guessing you've either got a bad relay which has welded itself closed or someone has installed a regular relay in place of the OEM one.
neon.lofis.net/SsangYong/Service_Manuals/C200/C200_WML_302.pdf
Replied by Matt T on topic 2012 SsangYong Korando C (diesel) draining battery, starting issues and stall
Do you mean like "5 pin normally open relay between pins 30 and 87a" or a 4 pin relay (with no 87a pin)?
I meant a 5 pin with 87A N.O. I've done a little digging and found a wiring diagram which seems to confirm it. Guessing you've either got a bad relay which has welded itself closed or someone has installed a regular relay in place of the OEM one.
neon.lofis.net/SsangYong/Service_Manuals/C200/C200_WML_302.pdf
Please Log in or Create an account to join the conversation.
- guafa
-
Topic Author
- Offline
- Platinum Member
-
Less
More
- Posts: 477
- Thank you received: 80
3 years 11 months ago #54064
by guafa
Replied by guafa on topic 2012 SsangYong Korando C (diesel) draining battery, starting issues and stall
Wow i didn´t know that kind of relay (5 pin with no 87a but double N.O. 87). thanks Matt
That makes more sense in order to drain much current. Meanwhile i installed a 4 pin relay and battery voltage has stayed at the same voltage level.
Thanks again.
That makes more sense in order to drain much current. Meanwhile i installed a 4 pin relay and battery voltage has stayed at the same voltage level.
Thanks again.
Please Log in or Create an account to join the conversation.
- CarDoctor
-
- Offline
- New Member
-
Less
More
- Posts: 4
- Thank you received: 0
2 years 2 months ago #63371
by CarDoctor
Replied by CarDoctor on topic 2012 SsangYong Korando C (diesel) draining battery, starting issues and stall
Hi Guafa. I have been chasing a GCU power supply issue on a Korando. In Australia it is impossible to get wiring diagrams for it. Your snippets of the diagram helped me tremendously. Thanks
Please Log in or Create an account to join the conversation.
- guafa
-
Topic Author
- Offline
- Platinum Member
-
Less
More
- Posts: 477
- Thank you received: 80
2 years 2 months ago #63389
by guafa
Replied by guafa on topic 2012 SsangYong Korando C (diesel) draining battery, starting issues and stall
Just let me know if you need anything else.
Please Log in or Create an account to join the conversation.
Time to create page: 0.498 seconds