Help us help you. By posting the year, make, model and engine near the beginning of your help request, followed by the symptoms (no start, high idle, misfire etc.) Along with any prevalent Diagnostic Trouble Codes, aka DTCs, other forum members will be able to help you get to a solution more quickly and easily!

2011 Camaro No Start, No Crank, Code U0100, blown ECM Fuse

More
2 years 2 months ago #63216 by Gunn
Hey all, I've been watching a bunch of ScannerDanner YouTube videos to help me figure this out and have learned a lot! But not sure where to go from here. I'm fairly knowledgeable about electric circuits, use of a multimeter, etc. but reaching my diagnostic limits here on this one...

I have a 2011 Camaro 3.6l V6 LLT engine, pretty much a stock car, no modifications. Been running fine for a couple of years. Shut it off in the driveway and this past Sunday tried to start it, but nothing. Wouldn't even crank. Noticed that the check engine light was flashing quickly, like 2-3Hz. Never seen that before. Hooked up my bluetooth OBDII scanner and it shows code U0100. Also displays "Service stabilitrack" and at first, the fuel gauge was reading empty (even though I had a little over 1/2 tank). 

After searching on the internet, a common cause was bad grounds. So I spent the day finding all grounds in the engine compartment (using a downloaded PDF Service Manual as reference), removing and cleaning them and then reassembling. Didn't help. 

Then I moved to fuses. Sure enough, I found the #5 fuse, a 15A fuse for the ECM, was blown. When I replaced it, I noticed the check engine light was no longer flashing. And my fuel gauge was back! Turned the key to the Start position and it cranked! However, it would NOT start. Bummer. Checked the fuse. Blown again. 

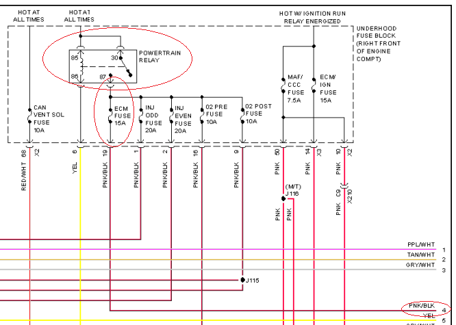
The wiring diagram for this fuse doesn't show much. Hot power goes from the POWERTRAIN RELAY, through the fuse and then splits into 3 (junction J110) and become Pins 3, 5 and 6 of the ECM (labeled IGN VOLT, page 340 of service manual) X2 connector (58 pin connector). Pins 1,2,4 are ground. 

When I remove the X2 58-pin large connector of the ECM, the fuse does not blow. The X1 98-pin connector is still attached. 

With everything back together and the fuse blown, whenever I open the driver door, I guess the car wakes up and I hear a 2-3 second series of 10-15 clicks from the fuse box in the engine compartment. However, when the fuse is new and good, I only get a single click. I think I found that the clicking was due to the POWERTRAIN RELAY, (K26). Whenever I remove it, no clicking.
  • With the #5 ECM Main fuse blown, relay K26 ticks quickly several times when door is opened (car "waking up"?).
  • With new fuse, just a single light click when door is opened. No 5Hz clicking.
  • With new fuse installed, no voltage on ECM fuse #5 is measured with car asleep, key off.
  • With car awake (open the driver door), installed fuse now shows 12.8V on left side leg (towards rear of car).
  • Right side of fuse shows basically 0V...?! I don't get this...bad measurement or probe access? But continuity check is fine with same probes.
  • ~90seconds later, a click is heard (relay) and fuse blows
  • With fuse blown each side measure 0 volts to ground with door immediately opened (car awake). Shouldn't I get voltage on the power side of the leg?
I have learned that the key position makes no difference. It's whether the car is awake or asleep. All o f these tests are with the key off. And it seems to blow the fuse at the point it decides to go to sleep, strange!

The relay tested out fine on the bench. 80ohms across the control terminals, and with 12V applied across control terminals, relay clicks and continuity is confirmed on load terminals. I even swapped the K26 fuse with the K55 fuse (rear defogger). Same issue, so I'm pretty certain the relay is OK.

Unsure where to go from here!
Attachments:

Please Log in or Create an account to join the conversation.

  • Noah
  • Noah's Avatar
  • Offline
  • Moderator
  • Moderator
  • Give code definitions with numbers!
More
2 years 2 months ago #63218 by Noah
Hey Gunn,
I moved your post to the repair questions section where you'll get more attention.

If the diagram you posted is not omitting anything, then it appears as that fuse feeds the PCM with nonstops in between.
Because it branches intoultiple circuits, makes me think the circuit is not purely for powering on the computer, but is probably distributed by the PCM for outputs (just my initial thought, I've been wrong before), so disconnectimg the PCM doesn't necessarily eliminate an output in my eyes just yet.
I would probably start with a wiggle test of the harness. Meter on ohms, one lead in the circuit, one to ground, handle the harness around pinch points or chaffing areas and look for continuity to ground, ie: a short.

"With car awake (open the driver door), installed fuse now shows 12.8V on left side leg (towards rear of car).
Right side of fuse shows basically 0V.."
If the fuse is removed this normal. Ov is the side going to the component, the 12v is the side going to the battery.
If the fuse is installed, this is a bad fuse.

"Ground cannot be checked with a 10mm socket"

Please Log in or Create an account to join the conversation.

More
2 years 2 months ago #63222 by Gunn

If the fuse is removed this normal. Ov is the side going to the component, the 12v is the side going to the battery.
If the fuse is installed, this is a bad fuse.
 

Thanks for the reply! And thanks for moving my topic, I was sure I thought I posted it in the Repair section, but I must have moved before I created the new post. 

So I thought about my measurement above and how the fuse had battery voltage to only one side. And I think what happened was the fuse probably blew as soon as I opened the car door to wake it up. By the time I got back to the fuse block on the passenger side and measured it, I did indeed detect the +12V on the one leg, because like you said that was the side going upstream to the battery. I got 0V on the other side because the fuse had to have already blown. Then 90 seconds later when the car went back to sleep, I measured 0 on both, well, because the relay clicked off and I lost all power. So I think that explains that. Thanks for making me think about it!

Great idea on the wiggle test with the test light. I will sure give that a go.

I also think the wiring diagram I posted, just might be only showing one specific circuit of that fuse. I was watching (many) more ScannerDanner Youtube videos and there was one from about 10 years ago where he went through an intermittent short to ground (turned out to be a bad replacement job on a universal O2 sensor) and showed how the wiring diagram in that case was dashed to indicate more circuits were involved, but not shown. That's probably what I am looking at. So I'm going to dig into this manual more and see what other diagrams they have and if I can find more in regards to this fuse. 
The fact that it blows with key off but car just "awakened" might help narrow down what circuit it could be, if there is indeed more than one involving this ECM fuse. 

Now back to watching more ScannerDanner videos on short to ground!

Thanks again, I really appreciate any and all suggestions. 

Tom

Please Log in or Create an account to join the conversation.

More
2 years 2 months ago #63236 by Gunn
Spent an hour or two tonight and have a little more info to eliminate some areas, but still have not found the problem.

So I concentrated on the diagram attached and the Powertrain Relay, the 15A ECM fuse that keeps blowing, and the wiring to the ECM. The PNK/BLK wire eventually splits into 3 PNK/BLK wires and go into Pins 3, 5, 6 of the X2 Connector on the ECM.

I wanted to test if the wiring from the fuse box to the ECM connector had the short or not. I kinda was hoping it di as it's pretty short and right in the area of the fusebox in the engine compartment. But I couldn't energize the Powertrain relay without the fuse blowing.

I removed the X2 connector from the ECM. And I removed the relay and verified I had 12V battery power on 30 and 85 of the relay connectors in the fuse box. I then put in a jumper wire from 30 to 87. When I did this, the "left" leg (towards rear of car as looking from passenger fender) of the ECM fuse had 12V power. Cool, now I could check that harness to the ECM pins.

I checked for a short in that harness using an ohmmeter but didn't detect anything (as I learned how to do from ScannerDanner Youtube videos!). So then I put in a new 15A fuse and crossed my fingers (actually hoping it would blow!). It didn't. It was fine. I then measured 12V power on pins 3, 5, 6 of the ECM x2 connector. I also checked for ground on pins 1,2 and 4 which did have a good ground. So those first 6 pins are all fine.

So that means the harness pertaining to that ECM fuse from battery, through fuse box, to the ECM is just fine.

Now what!??

One more thing. As I mentioned before, as soon as the door opens, the car comes alive and the fuse blows. I had my wife sit in car with the door closed until it went asleep. As soon as she slides the key into the ignition, the fuse blows. That must also wake up the car, same as opening the door. Clue?

And one more thing. With the key in the accessory or run position (fuse blow of course), we can move the power windows up and down. Put it up all the way. When the door is opened, as you all know the window opens ever so slightly. When you close the door, the window does NOT go back up. Clue?

That's all for today. Ughhhh. The wiring diagrams don't show any more circuitry along this 15A fuse. What else could it be to case this particular fuse to blow instantly? Am I missing something? Or is this a bad ECM?

Thanks,

Tom
Attachments:

Please Log in or Create an account to join the conversation.

More
2 years 2 months ago - 2 years 2 months ago #63240 by 70monte
In order to power up the relay that controls that fuse and to cause it to blow, pin 86 of the relay has to be grounded. The relay is powered all of the time through pins 30 and 85. Your wiring diagram doesn't show what is grounding the relay on pin 86. I'm assuming it's probably going to be the ECM.

If your diagram is accurate and nothing else is on that circuit, there has to be a short to ground on the wiring from the battery to the relay, from the relay to the ECM, or an internal short in the ECM itself.

It doesn't really make sense that opening the door would ground pin 86 of the relay and give that entire circuit power so that the short occurs.  I would think that opening the door would wake up the BCM instead of the ECM.  I guess waking up the BCM could also wake up the ECM and if the ECM is shorted internally, it could then provide the ground to pin 86 of the relay and power up that circuit and then short it out.  I guess it's hard to tell unless you know how that whole system works.

Maybe get a one day subscription to Alldata DIY and see if it has better wiring diagrams to see if there are other things on that circuit other than what your wiring diagram shows.
Last edit: 2 years 2 months ago by 70monte.

Please Log in or Create an account to join the conversation.

More
2 years 2 months ago #63266 by Gunn
Thanks for the reply and comments.
Yes, you are right. Pin 85 and Pin 30 of the relay do show a good battery voltage, so all is good upstream to the battery at that point.
Ping 85 (yellow wire out of fuse box) goes to pin 58 of the ECM, the last pin on the X2 connector.

I'm going to focus over to the BCM now. That is what is being woken up when I open the door. It must be telling the ECM to power up which grounds pin 85 and triggers the relay path on the load side, then blowing the fuse. So maybe I can narrow down the circuit on the BCM side that is doing that.

Please Log in or Create an account to join the conversation.

More
2 years 2 months ago - 2 years 2 months ago #63272 by Gunn
Alright, thanks for the all the comments and suggestions guys. I've been able to get out to the car and mess with it a bit more. More clues, but still no fix.

I've looked at the driver and passenger door wiring but it all looks very nice and clean. Plus, the driver door window, locks and trunk release all work. So I don't think there's a problem there.

I can't check for a 5V reference on any sensors since the ECM won't power up! Once the ECM tries to come alive via the powertrain relay and that 15A ECM Fuse, it immediately blows.

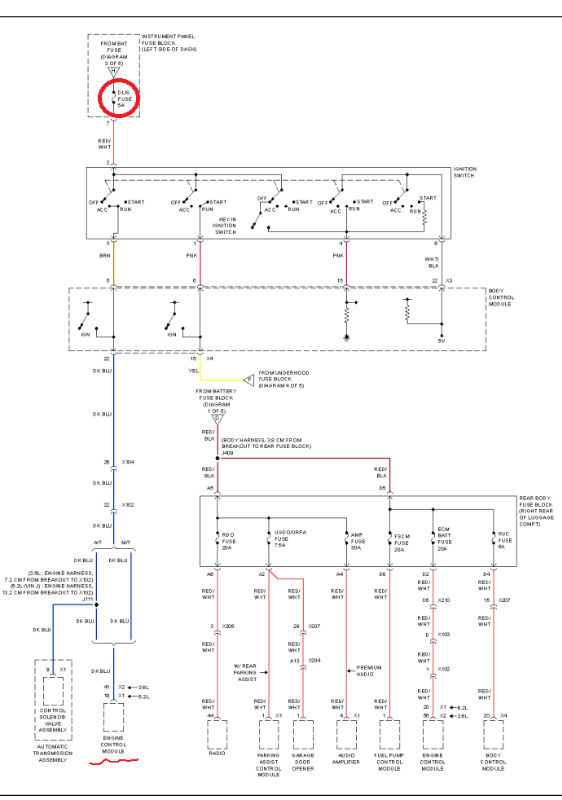
Since the powertrain relay is trying to energize the ECM when I either open the door or put the key into the ignition, I decided to go mess with the BCM circuitry and fuses based on some suggestions. First I removed ALL fuses, circuit breakers and relays from the Instrument Panel Fuse Block (driver side dash).

Put in a new 15A ECM fuse, all good. But of course, the car is basically dead. No power anywhere. In looking at the fuse diagram, there are fuses labeled BCM 1 - 8. BCM6 is in the underhood fuse box and is still there and is fine.

I figured those fuses should go back in first since all of the other accessory stuff probably wouldn't even work without them. So I started with "BCM 1" in position F25. Boom. The fuse immediately blew (I had the door open). Well that was fast. I removed it, replaced the ECM fuse and then was able to add BCM 2, 3, 4, 5, 7, 8 all without any problems. I re-added the relays and circuit breakers, no problem. At this point I decided to add in the rest of the accessory fuses (without F25, BCM1).

When I got to the very last one, F1 DLIS fuse ("Discrete Logic Ignition Switch"), a 5A fuse, boom! It blew again. I removed ALL of the fuses again, replaced the ECM fuse that blew in the engine compartment and then just added F1. Boom, it blew.

Bottom line, if ALL fuses are out and I add EITHER F1 DLIS or F25 BCM1, the ECM fuse blows.

I came back in, poured over the wiring diagrams but really couldn't find any real link. Obviously, either of these two fuses is triggering the ECM to ground out pin 86 on the powertrain relay (yellow wire, pin 58 of the ECM X2 connector) on the trigger side, which then tries to energize the load side containing the ECM fuse, which is then shorting out to ground. So I don't know how much help this is, since my issue must still be in that load side, of which the wiring diagrams show the wires ending up in the ECM (and I've proven the harness from fuse box to ECM is good for these wires in my previous post).

Attached are some wiring diagrams I found of these two fuses. I can't see anything helpful. I hope someone else can!

I'd sure be willing to load this car on a trailer and drive to Pittsburgh, PA to have ScannerDanner figure it out! He'd probably do it in an hour. :)

Thanks,

Tom
Attachments:
Last edit: 2 years 2 months ago by Gunn.

Please Log in or Create an account to join the conversation.

More
2 years 2 months ago - 2 years 2 months ago #63273 by 70monte
To rule out the wiring going from the powertrain relay to the ECM, disconnect the X2 connector at the ECM and give pin 86 of the powertrain relay a ground from the negative side of the battery. You can back probe pin 58 at the ECM harness or use a piercing probe on the yellow wire that goes to it. You will be basically doing the job that the ECM is supposed to do by grounding out that pin. If the ECM fuse doesn't blow, then you know that the wiring going to the ECM is good. You can then remove your provided ground on pin 86 and plug back in the ECM and disconnect the harness at the BCM that comes from the ECM and just use the key to turn the power back on to see if the ECM fuse blows with the BCM isolated from the ECM. If it doesn't blow with the BCM unplugged, then your problem is either in the wiring from the ECM to the BCM or the BCM itself.  If the ECM fuse still blows with the BCM isolated from it then the problem is in the ECM.
Last edit: 2 years 2 months ago by 70monte.

Please Log in or Create an account to join the conversation.

More
2 years 2 months ago #63286 by Gunn
Good idea, I will try this.

Now I did essentially test the wiring going from the powertrain relay to the ECM by disconnecting the X2 connector at the ECM and jumping ping 30 to 87 (the load side of the relay). That energized the circuit of the fuse. The fuse didn't blow. I tested each power wire (from fuse to ECM) for a short-to-ground using an ohmmeter, and it all tested good.

So your test is just a little different where I leave the relay in place, but trigger the trigger side. It's worth doing.

Now I just need to find which connector on BCM goes to ECM and then I'll try that too.

Thanks!

Please Log in or Create an account to join the conversation.

More
2 years 2 months ago - 2 years 2 months ago #63344 by Gunn
FINALLY, Progress!!

As I mentioned previously I removed the ECM and took it to the workbench. I created a small power wiring harness with three wires to apply +12V power to the power pins (3, 5, 6) and three wires to apply ground to the ground pins (1, 2, 4) in the X2 ECM connector. Small crimp spade terminals that I had to pry open just a bit worked perfectly on the ECM terminals.

I added an inline fuse holder and a 15A fuse. Sure enough the second I touched the positive wire to the red terminal of the 12V battery, I heard a faint click in the ECM and then the fuse promptly blew! I tried it again for good measure; same result.

So now I have definitively proven the ECM is responsible for the short-to-ground within it. I had already proven the wiring harness for these 3 positive PNK/BLK wires from the load side of the fuse to the ECM pins was good with no shorts.

I have the ECM boxed up and ready to ship today to Module Experts. They'll do a lifetime warranty repair with a three business day turnaround. With my shipping cost to them included, it's just a bit under $200 total.

I'm sure I'll still be anxiety-ridden when I plug it back into the car, but I feel pretty confident I've found the problem...one of the lucky (unlucky?) ones with an actual ECM problem! Trust the wiring diagram. It showed me the complete circuit I was dealing with.

Thanks for the tips, help and suggestions, I'll update as soon as I get the ECM back and see what happens.

Tom

(And in the pic below, the 3 ground wires are indeed mostly black, though it doesn't appear to look that way in this photo! They were a red/black wire combo that I separated).
Attachments:
Last edit: 2 years 2 months ago by Gunn.
The following user(s) said Thank You: Tyler

Please Log in or Create an account to join the conversation.

More
2 years 2 months ago #63347 by 70monte
I'm glad to hear that you finally figured it out. I was sure you would finally be able to narrow it down.
The following user(s) said Thank You: Gunn

Please Log in or Create an account to join the conversation.

  • Noah
  • Noah's Avatar
  • Offline
  • Moderator
  • Moderator
  • Give code definitions with numbers!
More
2 years 2 months ago #63354 by Noah
Nice job, good idea to test it on the bench.

"Ground cannot be checked with a 10mm socket"
The following user(s) said Thank You: Gunn

Please Log in or Create an account to join the conversation.

More
2 years 1 month ago #63711 by Tommie
I have the exact same problem with a Camaro I just bought as a non op car. Po stated he drove the car home and later it was a no crank also. Same fuse issue. It turned out to be a defective ecm it had internally shorted

Please Log in or Create an account to join the conversation.

More
2 years 1 month ago - 2 years 1 month ago #63712 by Gunn

I have the exact same problem with a Camaro I just bought as a non op car. Po stated he drove the car home and later it was a no crank also. Same fuse issue. It turned out to be a defective ecm it had internally shorted

 
Nice, glad you figured out your problem too! And hope you got a smoking deal on it. Now what I really want to know is how you fixed it? Did you get a refurbished ECM? If so, from whom? And then how did you program it to the car? Or, did you go to the dealer and let them deal with it?

My saga continues. I sent in the ECM to "Module Experts" for a repair, but once they got it and diagnosed it, they said what you said..the CPU on the ECM had internally shorted and could not be repaired. So they sent it back to me. 

I then ordered a refurbished pre-programmed unit from FlagShip 1. When I got it and put it in the car, the fuse no longer blows when I insert the key or open the car door and awaken the car. However, I can't it to handshake with the BCM. The security light is on the dash and "Service Theft Deterrent System" shows on the screen. They had sent me a key relearning procedure for the Passkey III system, and I have stepped through it to the 'T', but no luck. They security light won't go away, no matter what I do or how long I wait. Car won't crank at all in this condition.

I'm in the process now of filling out an RMA and getting a replacement from them. If the replacement doesn't work, then I'm going to try a locksmith who can program the ECM to the BCM/car. That's why I'd like to know any details that you had to do to get your car running fine again.

To be continued...

Tom
Last edit: 2 years 1 month ago by Gunn.

Please Log in or Create an account to join the conversation.

More
2 years 1 month ago #63716 by Tommie
I purchased a used eco that had matching alpha and numeric code. I then had my local dealer reflash the ecm to match my vin, mileage and bcm.

Please Log in or Create an account to join the conversation.

More
2 years 3 weeks ago - 2 years 3 weeks ago #63940 by Gunn
Good to hear your resolution was much more straightforward than mine! My saga continues, but is finally almost over now as my car now sits at the dealer for repair tomorrow... Boy have I a story for you!

Before I begin, one PSA: Do NOT do business with Flagship One !! It's a total scam and I fell for it. Their ECM's will not work on a 2011 Camaro and I would assume other models years as well.

Now, let's backtrack to my last previous post above. At that time Flagship One was going to RMA the refurbished ECM they gave, me for a replacement. Their RMA process is a gauntlet. A couple of emails traded back and forth with tech support that didn't get anywhere, only wasting time. Then have to fill out a two page request form to get authorization. More time. They dragged their feet and were harder to contact than before the original sale, but I got the ECM returned. THEN, they started working on the replacement. More time wasted. Then they sent it to me. More days ticked. I finally received the replacement on the evening of 12/14/2023. This time wasted will be important...

Installed it in the car on 12/15 and followed the key re-learn process. No luck. After 10 minutes, security light would NOT go off. Same as before.

I had previously talked to a local locksmith who thought he might be able to program it. $75 if he can't fix it, $175.00 if he could. He came out on 12/18 and messed with it for a 1/2 hour or so. To my surprise the car cranked and started! First time in over two months. Validated my diagnosis! However, all was not good. The security light flashed constantly at about 2Hz on the RPM gauge. Everything else seemed fine. Since I was happy at that point just to make progress I paid the $175. Though in retrospect I should have negotiated with him as he didn't fix it 100%.

I plugged in my OBDII scanner and downloaded a bunch of engine codes, all pertaining to "P0633 - Immobilizer key not programmed", "B3031 - Key Decoder Device in Assem Learn Mode", "B3060 - Security System Sensor Data Incorrect but Valid", etc. 10 in total. Searched online but couldn't find any solution to the blinking security light. Tried the key re-learn procedure, but no luck. Drove the car a few times without any issues but the check engine light would come on, then go off, then on again, then off every 10-15 minutes or so. All not good. Felt a little Frankensteinish.

So I emailed the local GM/Chevrolet dealer and had a very (VERY) helpful service department person help me out. I usually steer clear of dealers and repair shops, so this was foreign territory for me. None of my cars, from my 1966 Chevelle, to my '04 Silverado 2500HD, to my '14 Malibu to this '11 Camaro have ever been in a shop. Which is part of the problem that led me astray on this resolution. Anyway, she was awesome; quick to respond and super helpful. I asked for and she gave me two options: They would attempt to program the refurb ECM, but no guarantee it would work. ~$180.00. Or, they could install new ECM and program, with two year warranty, ~$1,300.00. I thought about it long and hard and decided to get rid of this junk old ECM (which even if fixed could go belly up tomorrow) and purchase a brand-new one. They had one in stock. They could take my car as soon as I could get it there.

I got an RMA from Flagship One but they said I only had until December 25th to get it into their hands, otherwise it was ineligible for a refund. Why I asked? Answer: They have a limit of 40 days from date of original order to accept refunds. So even though they RMA'd and sent me a replacement on the 14th, I had to have this one back by the 25th. And lets not forget about them dragging their feet for days and days all throughout this process (case in point, when I asked for a refund on the 15th, they didn't reply until the 19th after I sent a 2nd email. Part of their plan? Why yes, of course!

So I got in the Camaro and drove it to the dealer. They told me right where to park it so I could remove the defective ECM myself, understanding my time crunch. After leaving the dealer, I promptly drove to a shipping store and paid for 2nd day UPS Air, where the package is guaranteed to arrive by Friday, 12/22 at 10:30AM. In fact, current tracking info says it will be there tomorrow evening, so there!

Car should be finished up tomorrow. Fingers crossed it all works out, though I don't see any reason why it wouldn't be. I've spent close to $400 in wasted fees: $20 shipping fee to Module Experts to have it repaired. $99 non-refundable diagnosis at ModuleExperts (they couldn't repair it), $175 locksmith fee, and $74.00 20% restocking fee from Flagship One. But all will be fixed and brand-new. I'll just be happy to move onward!

Thanks everyone here for your suggestions and thoughts and I'll keep you updated on a final resolution, hopefully tomorrow!

Tom
Last edit: 2 years 3 weeks ago by Gunn.

Please Log in or Create an account to join the conversation.

  • Noah
  • Noah's Avatar
  • Offline
  • Moderator
  • Moderator
  • Give code definitions with numbers!
More
2 years 3 weeks ago #63942 by Noah
Fingers crossed!

"Ground cannot be checked with a 10mm socket"

Please Log in or Create an account to join the conversation.

More
2 years 5 days ago #64140 by 70monte
So did the new ECM from the dealer fix the issue?

Please Log in or Create an account to join the conversation.

More
1 year 6 months ago #65867 by 65gto
Hello, new to forum. I have a 2010. V6 Automatic. With random no start. Strands wife usually she calls me and it decides to start. It has 100k. So I replaced the starter. Doesn’t help. So I replaced the shoot position sensor. No help. Today wife was stranded. I took the cover off the start relay in the fuse panel. It cranks, but no start. Unplugged ECM and the plug on the left of the fuse box. It starts like a new one. I get it home about 5 miles, no start. I play with the plugs again it starts. I do the several times. Random plugs, random starts. But at least it starts. I’m going to clean the plugs and work on more. Glad it starts and runs, and feel I’m close to figuring something out. But frustrated. Could the ECM be being reset, for one start? Thanks for any suggestions.

Please Log in or Create an account to join the conversation.

  • Noah
  • Noah's Avatar
  • Offline
  • Moderator
  • Moderator
  • Give code definitions with numbers!
More
1 year 6 months ago #65870 by Noah
If you require further assistance with your problem, it would be better to start your own post in the repair question section than to jump into someone else's thread.

"Ground cannot be checked with a 10mm socket"

Please Log in or Create an account to join the conversation.

Time to create page: 0.465 seconds