Help us help you. By posting the year, make, model and engine near the beginning of your help request, followed by the symptoms (no start, high idle, misfire etc.) Along with any prevalent Diagnostic Trouble Codes, aka DTCs, other forum members will be able to help you get to a solution more quickly and easily!

1999 Ford Taurus OD Off flashing intermittently and P1760

  • dpmsgeek
  • dpmsgeek's Avatar Topic Author
  • Offline
  • New Member
  • New Member
More
7 years 5 months ago #23993 by dpmsgeek
I have a 1999 Ford Taurus with the 3.0 (vin s) that intermittently will have the OD Off light flash and the car will from time to time shift crappy. No check engine light but I was able to scan it and the TCM has a P1760. Many times the light will flash but the car drives fine. Light will come on sometimes when in park but most of the time the car needs to be in gear. I have not been able to locate a good code definition or code set criteria.

I'm looking for some direction.

Please Log in or Create an account to join the conversation.

More
7 years 5 months ago - 7 years 5 months ago #23999 by Paul P.
I do believe that is for an EPC solenoid in the tranny

Electronic Pressure Control

This tranny will default to high line pressure, hence the harder shifts.

I post a descriptor later on when I get home.

Sent from my SM-G930W8 using Tapatalk

Never stop Learning.
Last edit: 7 years 5 months ago by Paul P.. Reason: add diagrams
The following user(s) said Thank You: dpmsgeek

Please Log in or Create an account to join the conversation.

  • dpmsgeek
  • dpmsgeek's Avatar Topic Author
  • Offline
  • New Member
  • New Member
More
7 years 5 months ago #24004 by dpmsgeek
Is there a test procedure for resistance of the coil on the solenoid? I don't want to be a parts changer - and get covered in transmission fluid if I don't need to.

Please Log in or Create an account to join the conversation.

More
7 years 5 months ago - 7 years 5 months ago #24005 by Paul P.
Do You have a Voltmeter and a Test Lamp(non-LED)?

And Ford states the resistance to be 3.23 to 5.5 Ohms.

Never stop Learning.
Last edit: 7 years 5 months ago by Paul P..

Please Log in or Create an account to join the conversation.

  • dpmsgeek
  • dpmsgeek's Avatar Topic Author
  • Offline
  • New Member
  • New Member
More
7 years 5 months ago #24010 by dpmsgeek
I do have a test light and DVOM (not super height end). How would you recommend diagnosing?

Please Log in or Create an account to join the conversation.

More
7 years 5 months ago - 7 years 5 months ago #24013 by Paul P.
A test light and a DVOM can get the basic checks started.

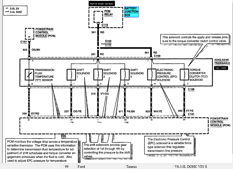
The wiring diagram shows the SOL gets it 12volts(B+) from the PCM relay. This Relay feeds mutliple other things. The PCM provides the ground path to energize the SOL. This is a ground side switched output solenoid. It is also Pulse Width Modulated(PWM).

KOEO, Connector C168 Plugged in.(Back-probing)

1.Check for B+ at Pin 7 (Red Wire) and check voltage level at Pin 10 (White/Yellow tracer). You Should have B+ on both the PWR feed(Red) and the control wire(WH/YL).

2.Now unplug the Connector(still Back-Probing), there should be B+ on the Pin 7 and Zero on Pin 10.

If either of these two conditions aren't true, Post your results.

EDIT. These above 2 checks will quickly determine if there is a PWR feed issue, OR if the solenoid is OPEN.

If any of these conditions are not true, then the diagnostic strategy will change.

Never stop Learning.
Last edit: 7 years 5 months ago by Paul P..

Please Log in or Create an account to join the conversation.

More
7 years 5 months ago #24032 by Paul P.
Have you experienced higher engine rpms when the tranny is shifting gears when this problem happens?

Never stop Learning.

Please Log in or Create an account to join the conversation.

  • dpmsgeek
  • dpmsgeek's Avatar Topic Author
  • Offline
  • New Member
  • New Member
More
7 years 5 months ago #24048 by dpmsgeek
If the light is flashing, I get a hard shift that seeams a little delayed. The RPMs might be a little higher then normal but I haven’t noticed. There can also be a day where everything is fine and I don’t get the flashing light. I haven’t tested anything yet because I’m still waiting on my back probe kit.

Please Log in or Create an account to join the conversation.

  • dpmsgeek
  • dpmsgeek's Avatar Topic Author
  • Offline
  • New Member
  • New Member
More
7 years 5 months ago #24049 by dpmsgeek
KOEO connected to trans, Red has 11.4 (weak battery) and white/yellow has 8.04v

Disconnected red has 11.4 and white has 0.9v

Please Log in or Create an account to join the conversation.

  • dpmsgeek
  • dpmsgeek's Avatar Topic Author
  • Offline
  • New Member
  • New Member
More
7 years 5 months ago #24051 by dpmsgeek
Another note, car seems to want to idol at about 900rpm

Please Log in or Create an account to join the conversation.

More
7 years 5 months ago #24052 by Paul P.
You can use small steel sewing needles too, just be carefull pressing them in, use a a plier to get them out.

Sent from my SM-G930W8 using Tapatalk

Never stop Learning.

Please Log in or Create an account to join the conversation.

More
7 years 5 months ago #24054 by Paul P.
U should have 11.4 v on the wh/yl while connected. You have 8v. thats a 3 volt drop across the the solenoid. Not good. Possible Shorted Solenoid.

Now, I would go after the control wire to make sure its good, because unplugged you stated there was 1 volt on it.

Unplug the Wt/yl at the trans connector and the pcm. Check for voltage, you should have ZERO. If you still see voltage, there is a short to voltage.

While unplugged you can also try an OHM check, i think I stated the spec already.

Now, lets check the driver in the PCM. Backprobe the wh/yl at the trans connector. Attach test lamp to B+, start the vehicle. Touch test lamp to backprobe, the lamp should do some flashing, pulsing.
Be extremely careful that the test lamp does not touch ground.

Flashing, pulses means the driver in the PCM is good.


Sent from my SM-G930W8 using Tapatalk

Never stop Learning.

Please Log in or Create an account to join the conversation.

  • dpmsgeek
  • dpmsgeek's Avatar Topic Author
  • Offline
  • New Member
  • New Member
More
7 years 5 months ago - 7 years 5 months ago #24100 by dpmsgeek
PCM disconnected at both ends I have 0 V

PCM disconnected plugged into transmission I have B+ on white yellow

Solenoid has 3.6 ohms

No flashing when test light is connected to white yellow. Light is solid

EDIT: when car is running the white/yellow does not light up.
Last edit: 7 years 5 months ago by dpmsgeek.

Please Log in or Create an account to join the conversation.

More
7 years 5 months ago #24103 by Paul P.
Previously you stated you had 11.4v on the PWR feed and 8.4 volts on the control with connector plugged in and the pcm plugged in.

Now, you have B+ on the control wire while the connector is plugged in and the PCM is not plugged in?

Redo your readings with all the connectors plugged in and take a voltage reading on both wires.

Then repeat both voltage checks with the PCm disconnected.

These are KOEO voltage checks.

This is sounding like a shorted PCM driver so far

Never stop Learning.

Please Log in or Create an account to join the conversation.

  • dpmsgeek
  • dpmsgeek's Avatar Topic Author
  • Offline
  • New Member
  • New Member
More
7 years 5 months ago #24104 by dpmsgeek
KOEO everything connected
B+ 11.96
White 8.9

KOEO trans disconnected
B+ 11.96
White .9v

KOEO PCM disconnected
B+ 11.96
White 11.96

Would a short in the driver only show up sometimes? As every once in a while the car drives fine. Also wondering if the PCM would explain the high idol.

Please Log in or Create an account to join the conversation.

More
7 years 5 months ago #24107 by Paul P.
The short in the driver will show up everytime the pcm commands use of the solenoid.

The high idle can be the symptom of this problem. When this code is present the pcm increases idle to keep the turbine pump spinning faster to achieve higher default line pressure.

Based on your readings, your driver is shorted to ground pulling down 3-4 volts. The pcm is commanding the driver, but the driver is not responding, hence the MIL.

When you were testing with the lamp, that lamp should have blinked every time the pcm tried to command the solenoid. OR when the MIL came on.

It would be worth your while to check all PCM Powers and Grounds before replacing the PCM

Never stop Learning.

Please Log in or Create an account to join the conversation.

  • dpmsgeek
  • dpmsgeek's Avatar Topic Author
  • Offline
  • New Member
  • New Member
More
7 years 5 months ago #24108 by dpmsgeek
What I don't understand is how sometimes the car drives fine for a day then the next day it throws the "OD Off" light and will be like that for a few days. Is there a possibility of an intermittent short to ground that would cause that?

Please Log in or Create an account to join the conversation.

More
7 years 5 months ago #24111 by Paul P.
The test lamp test clearly shows the PCM driver is not grounding the circuit.

The solenoid may be in a good position where 90% of the time the PCM does not need to command it to move, BUT, when it does need to and the voltage doesn't drop to ground, the PCM turns the light on.

This is how I percieve an intermittent problem.

You proved your harness has no shorts.

You've proved 3 volts is dropping to the pcm.

You've proved the test lamp wont blink on the control wire, which means bad driver.

Never stop Learning.

Please Log in or Create an account to join the conversation.

  • dpmsgeek
  • dpmsgeek's Avatar Topic Author
  • Offline
  • New Member
  • New Member
More
7 years 5 months ago #24294 by dpmsgeek
Found a remanufactured PCM as Ford does not haven them available any longer. Had it flashed and installed. Had the PATS reset for the new PCM. Started right up with no issues and no codes in memory.

Thank you for the help! I learned a ton.
The following user(s) said Thank You: Paul P.

Please Log in or Create an account to join the conversation.

More
7 years 5 months ago #24302 by Paul P.
That's Awesome!

Glad to help!

Paul

Never stop Learning.

Please Log in or Create an account to join the conversation.

Time to create page: 0.384 seconds